首页
走进金投
股东背景
金投介绍
管理人员
大事记
业务领域
融资租赁
商业保理
融资担保
产业投资
产业载体
新闻中心
新闻动态
通知公告
企业文化
社会责任
工会活动
横琴金投人才观
联系我们
进一步了解
首页
>
新闻中心
>
正文
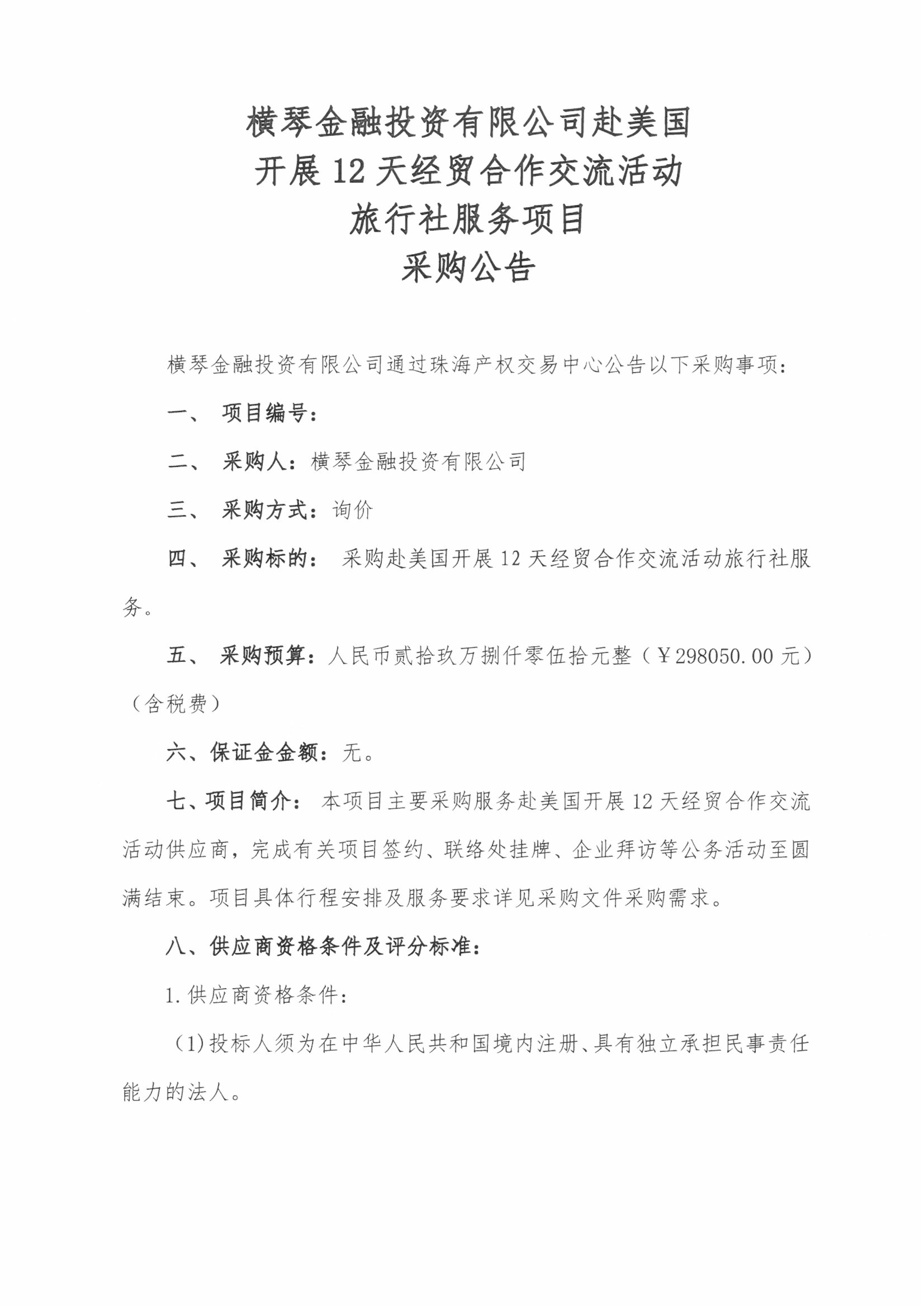
横琴金投赴美开展经贸合作交流活动旅行社服务项目采购公告
2016-04-22 17:13
上一篇:HK, Macao entrepreneurs seek growth in Guangdong FTZ
下一篇:第二届珠澳国际创业节开幕 百家草根企业展示创新成果
返回列表